各公司(单位):
2024年国家公派出国留学选派工作即将启动。根据国家留学基金管理委员会(以下简称国家留学基金委)相关规定和要求,以及《浙江省教育厅办公室关于做好2024年国家公派出国留学申请受理工作的通知》文件要求,现将2024年国家公派出国留学选派工作有关事宜通知如下。
一、申报对象
集团及直属附属医院在编在岗人员、公司在站博士后研究人员等。
二、申请条件
(一)符合《2024年国家留学基金资助出国留学人员选派指南》规定的申请条件。
(二)外语水平应符合国家留学基金资助出国留学外语条件及拟留学国家、留学单位的语言要求。具体要求可登录国家公派高级研究学者、访问学者、博士后项目外语合格条件(https://www.csc.edu.cn/article/2801)查询。
申请时外语水平未达到派出要求者,亦可申请,但须提供可反映其外语水平的考试证明,如往年WSK/TOEFL/IELTS等考试成绩单。此类人员如通过评审被录取,须参加教育部指定出国留学人员培训部相关语种培训或自行报考WSK/TOEFL/IELTS等考试,达到外语条件后方可派出。同等条件下,优先录取申请时外语水平合格者。
(三)高级研究学者聚焦选派科技领军人才和高层次管理人才,申请人应符合以下条件:
1.年龄不超过55周岁(1968年1月1日以后出生)。
2.须为国内行政机关、高等院校、科研机构及其他企事业单位的正式工作人员。
3.在实际工作中取得突出业绩。其中,教学科研人员一般应具有正高级专业技术职称,具有较高学术造诣和学术影响力,能够组织带领团队开展高水平科研工作,并取得具有重要学术价值的科研成果。优先支持“双一流”建设学科主要负责人、或国家级重点教学或科研项目主要负责人、或部级(含)以上教学或科研平台主要负责人、或部级(含)以上教学或科研奖励一等奖获得者等;行政管理人员一般应担任副司局级(含)以上行政职务,具有较高政策水平和管理能力。
4.申请时应已获拟留学单位的正式邀请函。
(四)访问学者聚焦选派优秀教学科研人才和管理人才,申请人应符合以下条件:
1.年龄不超过50周岁(1973年1月1日以后出生)。
2.须为国内行政机关、高等院校、科研机构及其他企事业单位的正式工作人员。申请人本科毕业后应有5年以上工作经历;硕士毕业后应有2年以上工作经历;对博士毕业的申请人无工作年限要求。
3.原则上应主持或参与研究项目、课题、所在单位重点工作。
4.申请时应已获拟留学单位的正式邀请函。
(五)博士后聚焦选派青年科研人才,申请人应符合以下条件:
1.年龄不超过40周岁(1983年1月1日以后出生)。
2.须为国内高等院校、科研机构的应届博士毕业生(2023年7月1日至2024年6月30日期间毕业取得博士学位)、或在站博士后研究人员、或在职青年科研人员。其中,应届博士毕业生通过博士培养单位推荐,派出前应确保获得博士学位;在站博士后研究人员通过设站单位推荐,应确保完成国外学业回国后方可出站;在职青年教学科研人员通过工作单位推荐。
3.申请时应已获拟留学单位的正式邀请函,留学身份为博士后。
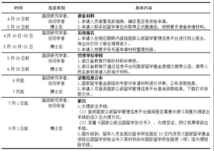
三、选派流程

请有意向的老师4月10日前与所在公司(单位)及集团人事处联系。
四、其他事项和要求
(一)2024年国家留学基金委重点以“项目制”方式支持国家公派留学,地方合作项目中原“浙江省高校优秀中青年骨干教师出国研修项目”不再执行,创新子项目选派办法另行通知。地方合作项目申请时仍需提交邀请函方可受理。同时,被录取人员资格有效期保留至2025年12月31日。请有意向申报的教师提前做好邀请函联系、外语考试等相关准备工作。
(二)各单位务必高度重视,及时做好宣传和动员工作,积极鼓励本单位符合申请条件者申报。2024年国家公派高级研究学者、访问学者、博士后项目常见问题解答详见https://www.csc.edu.cn/article/2803。
(三)因申报项目多、申报时间集中,材料报送至浙江省教育厅后,不允许再次修改或补充,所以请各申报人员务必认真检查、仔细核对,确保材料符合要求。应提交材料及说明可登录https://www.csc.edu.cn/article/2802查询。
(四)国家公派留学管理信息平台网址:https://sa.csc.edu.cn/student/#/login?redirect=%2Fhome。
(五)其他相关信息可登录2024年国家公派高级研究学者、访问学者、博士后项目专栏(https://www.csc.edu.cn/chuguo/s/2798)查询。
联系人:林韬琦 联系电话:0571-86613616
人事处
2024年3月14日